How Can We Recover the Deleted Files: 2026 Guide

Have you ever closed a crucial document by mistake or emptied the Recycle Bin only to remember it held an important file? That moment of panic is universal. Data loss from accidental permanent deletion, formatting errors, or sudden crashes happens more often than we think. The immediate question pounding in your head is simple but urgent: how can we recover the deleted files?
The good news is that successful data recovery is often possible. This definitive guide provides clear answers. We will walk you through every proven method, from simple built-in tricks to professional software solutions. You’ll learn not just the steps, but also the critical “why” behind each technique. Our goal is to empower you to confidently recover your lost files in almost any scenario, including how tools like Magic Data Recovery offer a powerful solution when you need it most.
Supports Windows 7/8/10/11 and Windows Server
Table of Contents
Understanding Data Recovery: It’s Not Magic, It’s Science
Before jumping into solutions, one core concept can dramatically boost your success. When you delete a file, your computer does not immediately erase the actual data from the drive.
Think of your storage drive as a vast library. The file system acts as the master index or catalog. Deleting a file usually just removes its entry from this catalog. The actual “book” (your data) stays on the shelf until the system needs that space for new information and overwrites it. Data recovery software works by scanning the shelves to find these “orphaned books.” It looks for leftover catalog fragments or recognizes the unique structure of different file types.
This understanding leads to the most critical rule in recovering lost data: Stop using the affected drive immediately. Any new activity—like saving files, downloading items, or even installing programs—can overwrite the space holding your deleted files. Once overwritten, recovery becomes nearly impossible.
A Key Difference: SSDs vs. HDDs
This “overwrite” rule has a crucial modern twist. Traditional Hard Disk Drives (HDDs) typically follow the model above, often giving you a reasonable recovery window. However, many Solid State Drives (SSDs) use a feature called TRIM. To maintain speed and longevity, TRIM can automatically and swiftly clear the data blocks of deleted files. This means recovery from an SSD with active TRIM is frequently much harder, making regular backups for SSD-based systems absolutely essential.
Your Recovery Roadmap: Choosing the Right Method

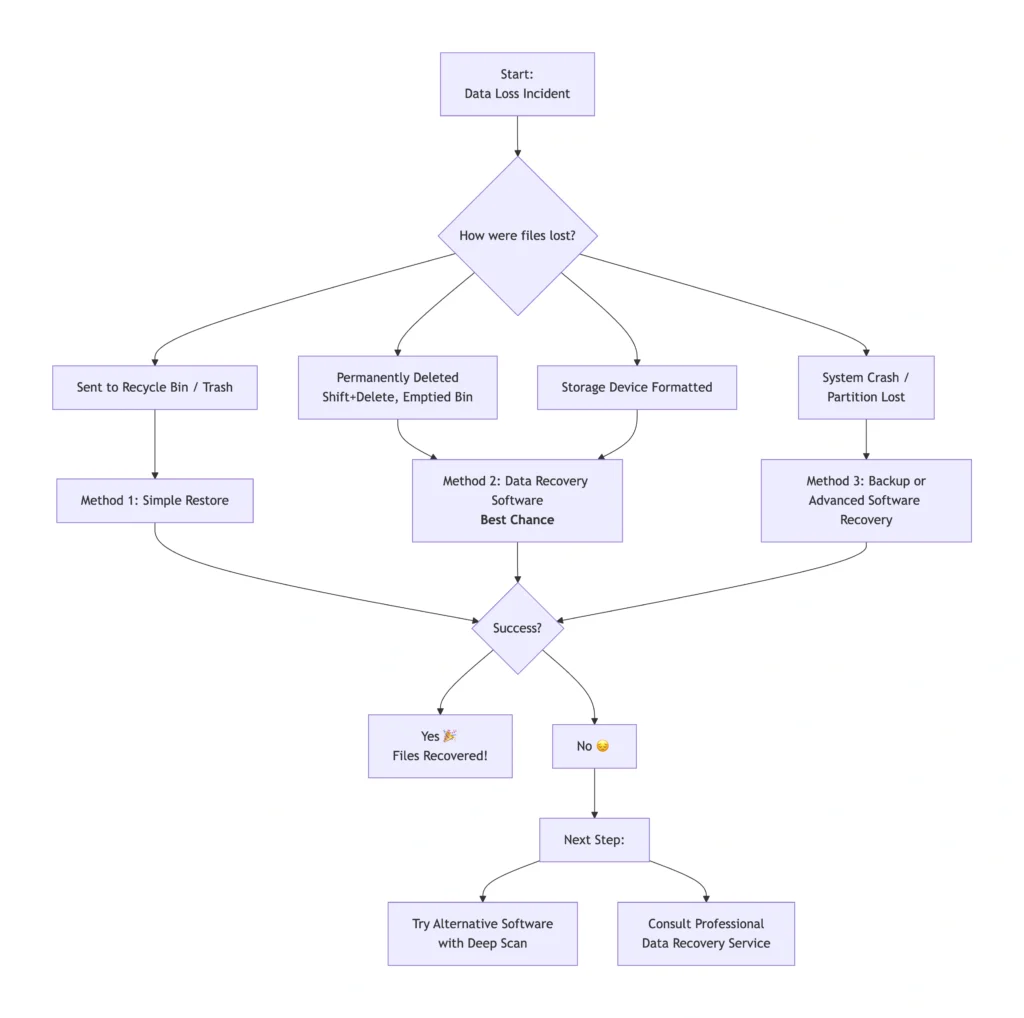
Scenario 1: Simple Deletion (Files Are in Recycle Bin or Trash)
This is the simplest and most common case. If you haven’t emptied the bin, your files are safe and recovery is straightforward.
- For Windows (Recycle Bin):
- Double-click the Recycle Bin icon on your desktop.
- Locate your deleted file or folder.
- Right-click on it and select “Restore.”
- The file will return to its original location on your computer.
- For Mac (Trash):
- Click the Trash icon in your dock.
- Find the files you need to retrieve.
- Right-click and choose “Put Back.”
Why this works: The operating system simply moves the file to a hidden, temporary folder. The success rate is 100% as long as the files remain there.
Scenario 2: Permanent Deletion or Emptied Bin
This covers using Shift+Delete, emptying the Recycle Bin/Trash, or deleting files from a USB drive (which usually bypasses the bin). Here, dedicated data recovery software becomes your best and often only option.
Why built-in tools often fail: Utilities like Windows File Recovery require command-line knowledge, which intimidates most users. Time Machine on Mac only works if you set it up beforehand. Professional third-party software, however, is built for this exact purpose—offering a user-friendly interface and deep scanning power.
A Step-by-Step Guide Using Recovery Software:
1. Download & Install Safely: Download your chosen recovery tool immediately. Crucially, install it on a different drive (e.g., if files were lost on C:, install on a USB stick or D:) to prevent overwriting.
Supports Windows 7/8/10/11 and Windows Server




Choosing the Right Software:
Look for tools that support your file system (NTFS, FAT32, exFAT, etc.), include a deep scan mode, and offer file previews. These features are essential for tackling permanent deletion effectively.
Scenario 3 & 4: Formatted Drives or System Errors
For accidental formatting or partition loss from system crashes, the process mirrors Scenario 2 but demands even more from the software.
- Formatted Drive: A quick format only erases the file table. A deep scan can often recover most data. A full format is more destructive, but powerful tools may still succeed.
- System/Partition Errors: Advanced software can perform a “raw” scan of the drive to locate lost partitions or files from corrupted systems. This is a standard feature of professional-grade applications.
In these severe cases, if the data is invaluable and software cannot retrieve it, a professional data recovery service is the final, though costly, option.
Why Magic Data Recovery is a Trusted Solution
When facing stressful data loss, you need a tool that is both powerful and easy to use. While several options exist, Magic Data Recovery stands out as a comprehensive solution designed for real-world problems.
It directly addresses the core pain points we’ve discussed, providing a reliable path to recover your lost files:
Solves Critical Problems:
It excels precisely where basic methods fail, specializing in recovery after permanent deletion, accidental formatting, and file system corruption. Its robust engine handles the complex scenarios that cause users the most stress.
Key Advantages for You:
The software boasts an intuitive interface that guides you clearly from scan to recovery. Its deep scanning algorithm locates more file types than basic scanners by thoroughly examining storage media. The file preview functionality is indispensable, allowing you to confirm the integrity of files before recovery, ensuring a successful outcome.
Ideal Use Case:
Imagine accidentally reformatting an external hard drive full of family photos. A tool like Magic Data Recovery can perform a targeted deep scan on that drive, filter results to show only image files, and let you safely restore them to your computer’s internal drive—solving a serious problem with clear steps.
A More Reliable Choice:
Compared to complex command-line tools, it provides a fail-safe graphical interface. Against other freemium software, it often delivers more transparent and capable scanning and recovery without hidden limitations during the critical phase. Its broad support for various file systems and loss scenarios makes it a versatile and dependable choice.
If you seek a capable and user-friendly tool to tackle challenging data loss, Magic Data Recovery balances advanced technology with operational clarity. You can explore its specific features and see if it fits your needs on the official Amagicsoft website.
The Golden Rule: Prevention Beats Any Cure
No recovery method is foolproof. The most professional and authoritative practice in data management is a proactive backup strategy.
We strongly recommend the 3-2-1 Backup Rule:
- 3 total copies of your data (1 primary + 2 backups).
- 2 different storage media types (e.g., an external HDD and a cloud service).
- 1 copy kept offsite (like in the cloud).
Automating backups through built-in tools (Windows File History, Mac Time Machine) or reliable third-party software virtually eliminates data loss panic. Setting this up is the single most effective step for digital peace of mind.
Conclusion
So, how can we recover the deleted files? As this guide has shown, the path varies—from a simple Recycle Bin restore to employing robust data recovery software for cases of permanent deletion or formatting.
Remember to act quickly, avoid overwriting data, and select the right tool. For complex scenarios, a dedicated solution like Magic Data Recovery provides the technological edge and user-friendly guidance needed for a successful recovery.
Ultimately, while knowing how to recover lost data is crucial, building a safety net with regular backups is the definitive strategy for long-term security. We hope this guide empowers you to rescue your valuable files and protect your digital life moving forward.
Supports Windows 7/8/10/11 and Windows Server
FAQs
How to recover permanently deleted files?
How can you recover a deleted file?
Can deleted files really be recovered?
How to recover files deleted with Ctrl+Del?
Are deleted files gone forever?
Where will permanently deleted files go?
How to recover deleted files if not in Recycle Bin?
How to recover old deleted documents?
Jason has over 15 years of hands-on experience in the computer data security industry. He specializes in data recovery, backup and restoration, and file repair technologies, and has helped millions of users worldwide resolve complex data loss and security issues.



